人事处-保定理工学院
首页
机构设置
规章制度
办事指南
师资建设
相关下载
职称工作
计生工作
学院公告
重要通知
人事政策
人才招聘
规章制度
办事指南
师资建设
相关下载
职称工作
学院信息
学院公告
重要通知
人事政策
人才招聘
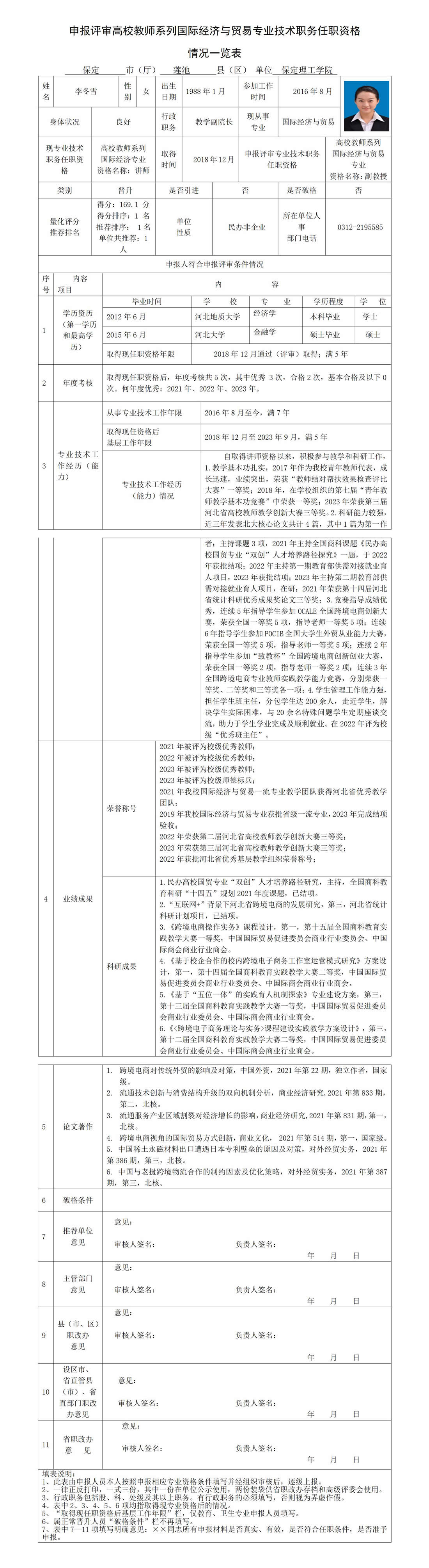
李冬雪职务任职资格情况一览表
...
学院公告
12423
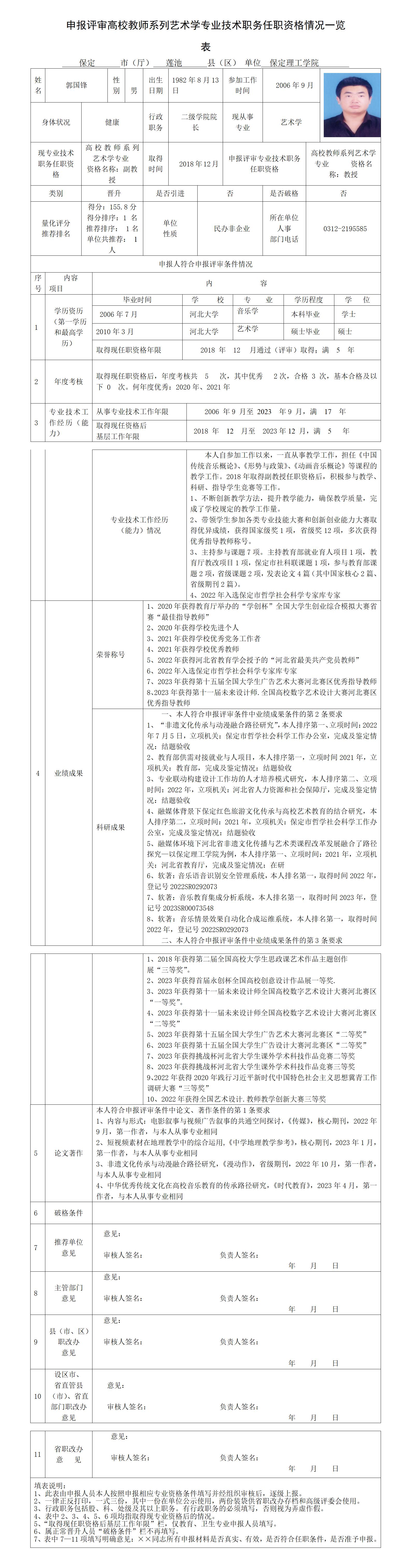
郭国锋职务任职资格情况一览表
...
学院公告
12582
赵妍任职资格情况一览表
...
学院公告
14272
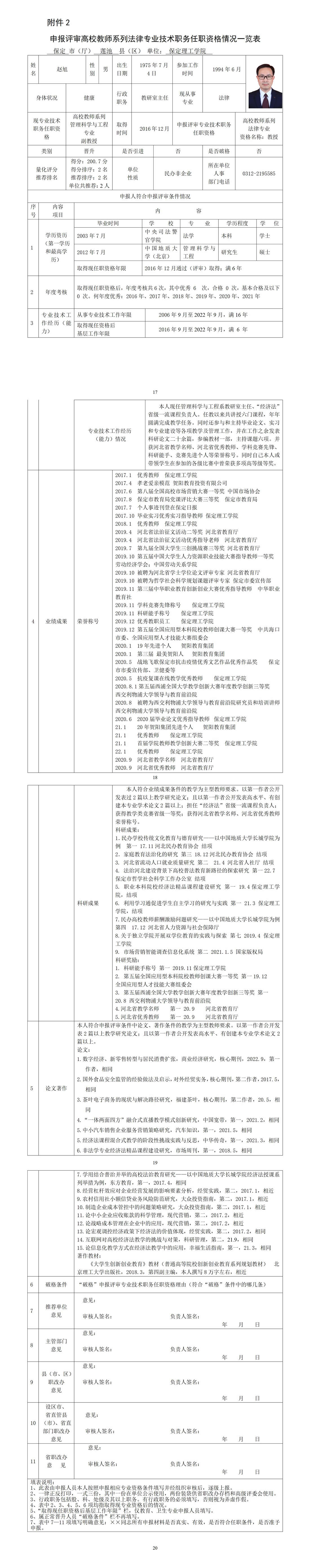
赵旭 任职资格情况一览表
...
学院公告
13514
保定理工学院 关于张济平等同志职
保定理工学院关于张济平等同志职务任免的决定 各学院(部)、各处室:根据工作...
重要通知
2793
关于2025年高校教师岗前培训工作
关于2025年高校教师岗前培训工作的通知以及报名、面试相关问题说明下发为深...
重要通知
6342
河北省高等学校教师系列申报评审
河北省高等学校教师系列本科院校教授职称申报评审条件评审标准:以习近平新时...
重要通知
9291
河北省基本医疗保险服务监督管理
第一条为规范基本医疗保险服务,加强对基本医疗保险服务的监督管理,保证基本...
重要通知
7228
人事处行政处室岗位职责
一、在校长和党委书记的领导下,负责人事处全面工作,对全处工作进行总体安排...
人事政策
7793
保定理工学院2025年招聘计划
保定理工学院2025年招聘计划为进一步加强我校教师队伍建设,培养适应时代与社...
人才招聘
24394
保定理工学院2024年公开招聘计划
学校简介:保定理工学院是经国家教育部批准设立的全日制普通本科院校,成立于...
人才招聘
24800
查看更多
网站首页
机构设置
计生工作
Copyright © 2017保定理工学院
All Rights Reserved
电话:0312-2195585
在线投递简历:http://jianli.cuggw.com/